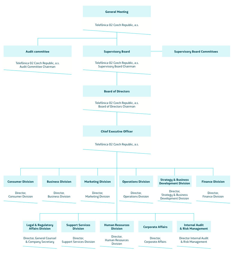
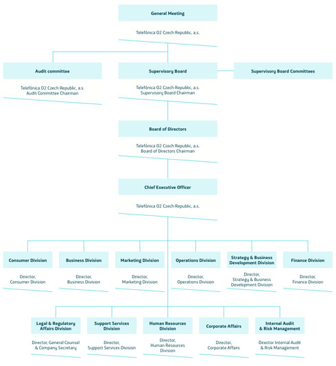
The organisation of Telefónica O2
Telefónica O2 pursues continuous efficiency improvements and optimisation of its functions. The past period saw further optimisation of the organisational and governance architecture. The following changes occurred at the level of executive line organisational macrostructure during 2010:
— A central Marketing Division was created in May by way of consolidating marketing activities and authority previously assigned to various business units in the Company to one unit. At the same time, the scope of the Strategy and Business Development Division was expanded to newly include, among other things, the Wholesale Unit;
— In September, the Strategic Accounts Division was transferred under the line of management of the Business Division.
Executive macrostructure of O2 Czech Republic (as at 15 March 2011)

