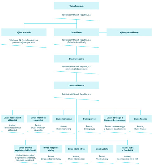
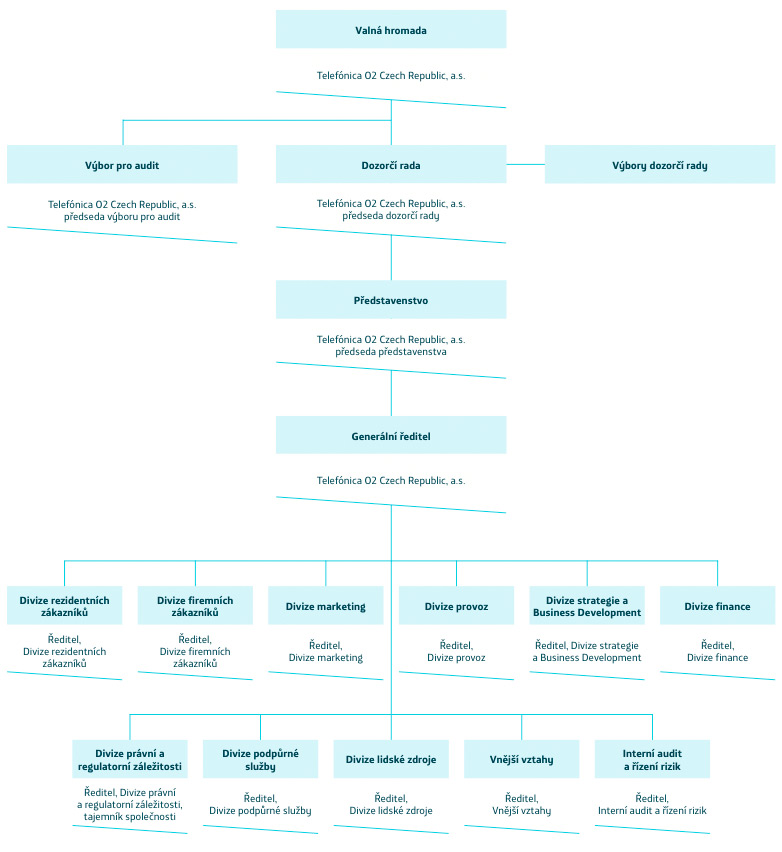
Organizační struktura společnosti Telefónica O2
Telefónica O2 soustavně dbá na zvyšování efektivity své činnosti a zlepšování svého fungování. V uplynulém období proto proběhla další optimalizace architektury organizace a řízení společnosti. Na první úrovni výkonné liniové organizační makrostruktury došlo v roce 2010 k následujícím změnám:
— v květnu byla vytvořena centrální divize Marketing, která vznikla přesunem činností a kompetencí, které souvisejí s marketingem a byly doposud vykonávány v rámci obchodních divizí společnosti. Současně došlo k rozšíření působnosti divize Strategie a Business Development, do jejíž působnosti byla mj. přesunuta organizační jednotka Velkoprodej;
— v září bylo realizováno včlenění Divize strategických zákazníků do Divize firemních zákazníků.
Schéma výkonné makrostruktury společnosti Telefónica O2 Czech Republic (stav k 15. březnu 2011)

