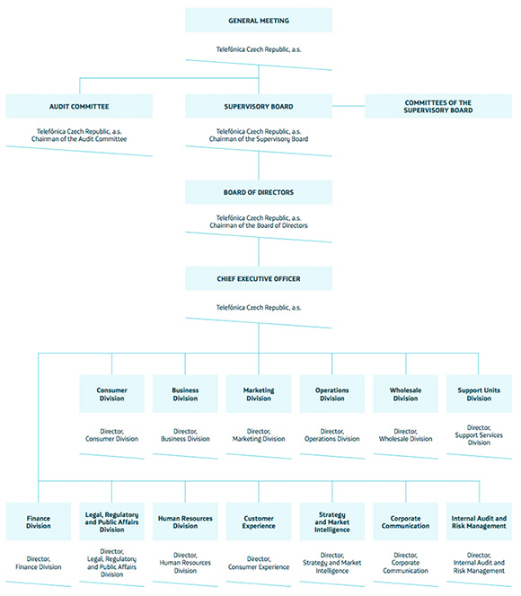
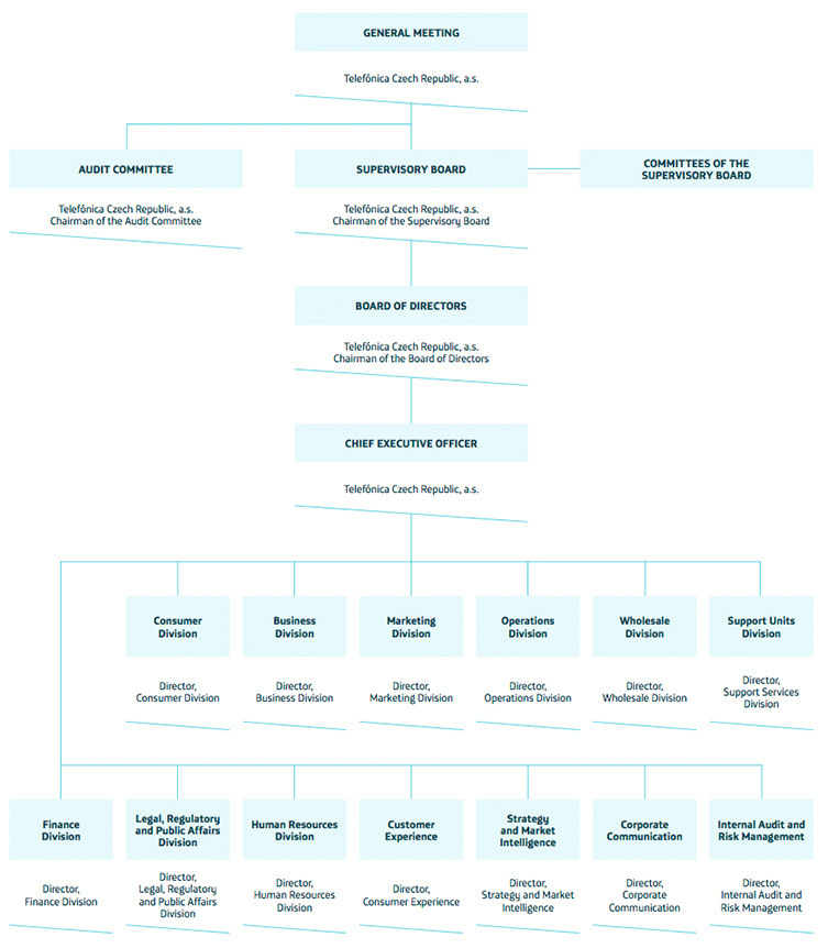
The organisation of Telefónica CR
No principal changes occurred in the organisation structure of the Company in 2011 from the situation described in the 2010 Annual Report and the 2011 Half-year Report.
Executive macrostructure of Telefónica Czech Republic (as at 31 January 2012)