Úvod

  • Zpráva nezávislého auditora
  • Rozhovor s předsedou představenstva Luisem Antoniem...
  • Vybrané finanční a provozní ukazatele
  • Kalendář klíčových událostí roku 2011

01
O skupině Telefonica

  • O skupině Telefónica - úvod

02
Zpráva představenstva o podnikatelské činnosti

  • Skupina Telefónica Czech Republic
  • Telekomunikační trh v České republice
  • Rezidentní segment
  • Podnikatelé a firmy
  • Korporace a veřejná správa
  • Národní a mezinárodní služby velkoprodeje
  • Platební služby
  • Komentované finanční výsledky

03
Společenská odpovědnost (CSR)

  • Společenská odpovědnost (CSR) – úvod
  • Etické zásady podnikání
  • Působení na trhu a chování k zákazníkům
  • Péče o zaměstnance a pracovní prostředí
  • Péče o životní prostředí
  • Podpora veřejně prospěšných aktivit

04
Správa a řízení společnosti

  • Správa a řízení skupiny Telefónica Czech Republic
  • Dceřiné a přidružené společnosti a další...
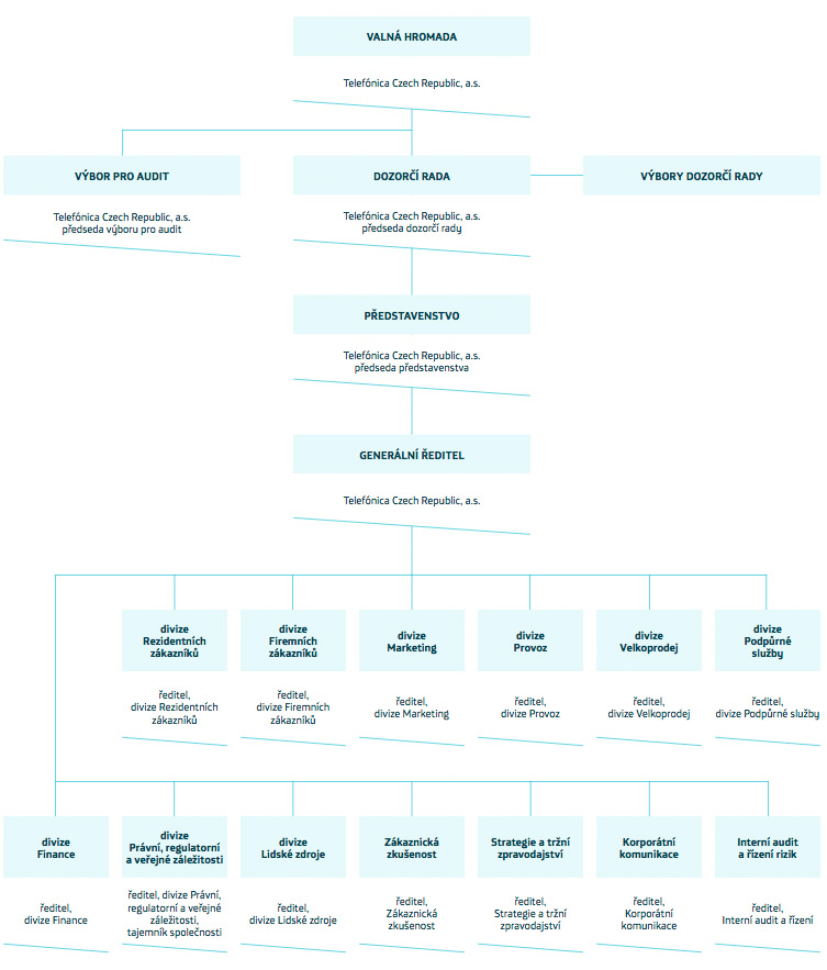
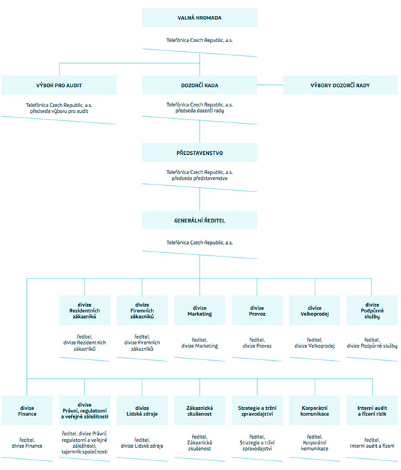
  • Organizační struktura společnosti Telefónica CR
  • Správní orgány společnosti
  • Představenstvo společnosti
  • Výkonné řízení společnosti
  • Zpráva dozorčí rady společnosti
  • Dozorčí rada společnosti
  • Výbor pro audit společnosti
  • Principy odměňování osob s řídící pravomocí...
  • Ostatní informace týkající se osob s řídící...
  • Prohlášení společnosti Telefónica CR o míře...
  • Informace týkající se záležitostí podle § 118...

05
Konsolidovaná účetní závěrka

  • Konsolidovaná účetní závěrka – úvod

06
Účetní závěrka

  • Účetní závěrka – úvod

07
Ostatní informace pro akcionáře a investory

  • Ostatní informace pro akcionáře a investory